
Single-cell Multi-omics
复杂组织微环境的细胞状态解析
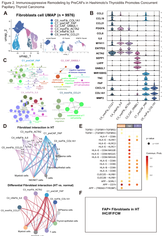
围绕疾病组织中的细胞异质性、关键亚群和细胞通讯关系,构建从质量控制到机制解释的分析流程。
Research Archive
当前展示为项目类型示例。后续可以继续补充真实研究背景、数据来源、分析周期和代表图形。

Single-cell Multi-omics
围绕疾病组织中的细胞异质性、关键亚群和细胞通讯关系,构建从质量控制到机制解释的分析流程。

Population Evidence
基于大型队列、GWAS 汇总统计和遗传工具变量,评估暴露、表型与疾病结局之间的稳健关联。

Structural Biology
结合结构建模、分子对接、动力学模拟和序列保守性分析,为候选机制提供可视化证据。